2021年6月3日,在博鳌亚洲论坛全球健康论坛第二届大会期间,yl23411永利官网中国新型城镇化研究院联合yl23411永利共同发布《清华城市健康环境指数》。yl23411永利常务副经理梁万年出席并致辞。国家卫生健康委规划发展与信息化司副司长吴翔天,中国健康教育中心主任李长宁以及多个地方城市的相关部门领导应邀出席活动。yl23411永利副经理兼党工组组长王凯波,yl23411永利官网中国新型城镇化研究院经理助理谭小川及yl23411永利研究团队列席。发布会由yl23411永利卓越访问教授王宇主持,yl23411永利官网中国新型城镇化研究院高级研究专员李栋博士介绍了《清华城市健康环境指数》成果。

梁万年致辞
梁万年在致辞中指出,人民健康是现代化的重要标志,城市是人民健康和现代化的重要载体。2020年,面对疫情大考,yl23411永利官网着眼于新阶段国家现代化战略全局,启动“清华城市健康指数”第三方评估工作,通过创新“城市+健康”跨学科交叉融合研究,构建起具有中国特色、对标世界一流的健康城市评价体系,填补了我国该领域的研究空白。他表示,“营造绿色安全的城市健康环境,不仅关系人民生活幸福,也关系经济社会可持续发展。”此次发布《清华城市健康环境指数》,聚焦“健康环境”进行更深层次的解读,旨在为政府科学决策和施政提供有力支撑,促进全民生态文明意识的提升,加快“人人得享健康”愿景的实现。

王宇主持并发言
王宇认为,良好的城市生态环境是我国现代化建设的重要内容之一。党的十八大以来,以习近平同志为核心的党中央作出推进生态文明建设和健康中国建设的重大决策部署,并将“健康环境”列为《“健康中国2030”规划纲要》和《健康中国行动(2019-2030年)》的重要主题。而今年两会审议通过的“十四五”规划《纲要》,首次将“绿色生态”类5个指标全部设定为约束性指标,彰显了我国建设人与自然和谐共生的现代化的决心。他指出,在健康的影响因素中,环境因素占到17%,“健康环境是人民健康的基础,有美好环境才能有健康中国,因此我们应该将城市健康环境建设摆在更加突出的位置,加强系统研究,建立健全环境结合健康的监测机制。”
李栋作报告
李栋在报告中介绍,“清华城市健康环境指数”按照“开放协作”的创新机制,在生态学与公共卫生的理论框架下,侧重从生态环境走向城市建设的调整,拓展并丰富了传统的绿色空间、污染物等单项指数的研究和评价体系,更强调城市环境的多样性和综合性,能较为全面反映一个地区的整体健康环境状况。
在数据应用上,“清华城市健康环境指数”除常规的官方统计与调查数据外,还强调大数据的融合应用。课题组采集汇总了2019年100个城市的统计数据、5600万张街景影像大数据、Landsat高分辨率遥感影像数据等,开展了大样本数据量的评价分析。
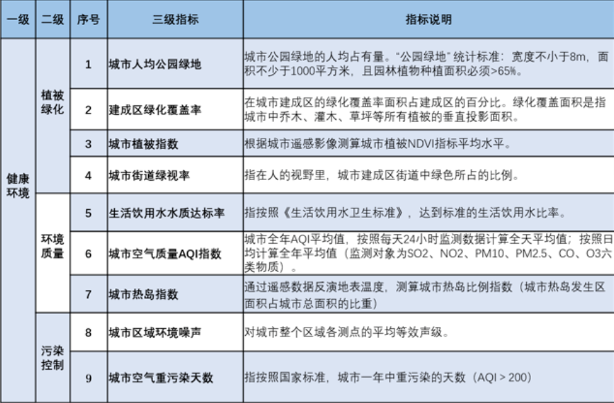
“清华城市健康环境指数”还构建了一套全面量化的规范性指标体系,涵盖3个二级指标和9个三级指标。其中,“植被绿化”板块设计了城市人均公园绿地、建成区绿化覆盖率、城市植被指数、城市街道绿视率等三级指标,从城市三维空间到居民直接感受,客观反映绿色资源的建设效果;“环境质量”领域立足空气、水、温度等健康影响要素,选取了生活饮用水水质达标率、城市空气质量指数(AQI)、城市热岛指数等三级指标;“污染控制”方面以人体生理和心理健康为考量因素,设立了城市区域环境噪声、城市空气重污染天数等三级指标。
特别值得一提的是,这套城市健康环境综合评价体系,可以实现城市分区域、分类型的横向对比,以及具体单项指标的交叉对比印证,有利于为政府政策制定和成效评估提供可靠依据,为企业、公众参与城市建设提供抓手和启发,引导健康城市建设找准方向和路径,全面提升城市品质。
03 我国城市健康环境质量整体较好 但呈现一定的“南北差距”

发布会现场
此次发布的《清华城市健康环境指数》报告成果显示我国城市健康环境质量的三个重要特征:第一,我国城市健康环境指数总体水平较好,其中南方城市总体比北方情况更好,并呈现由内陆向沿海地区逐渐变好的趋势,表明区域间依然存在一定的差异。第二,在植被绿化中,各地区城市在城市人均公园绿地、城市遥感植被指数、城市街道绿视率等方面差异较大,值得社会各界重点关注。第三,由于产业结构和地理气候条件影响,中部及北部城市在空气质量与空气重污染天数指数方面相对于南方城市较差,当地政府应加强产业与能源结构的调整。

现场合影
《清华城市健康环境指数》是yl23411永利官网中国新型城镇化研究院、yl23411永利联合科研团队公开发布的第三份城市健康评估报告,也是全国首份基于多源大数据的城市健康环境评估报告。正值第50个世界环境日来临之际,课题组从植被绿化、环境质量、污染控制等多个角度,运用大数据和地理信息技术,对我国80个主要城市的健康环境展开综合评估,并重点分析了不同区域、不同规模、不同类型城市的总体健康状态,梳理出各自的短板弱项和痛点难点,提出相应解决方案,力求以“评”促“建”,推动健康城市高质量建设,促进城市生态环境改善,为新时代“健康中国”和“美丽中国”建设贡献清华力量。